各二级团组织、学生团体单位:
为深入学习贯彻习近平总书记关于志愿服务工作系列重要指示精神,引导2138CC太阳集团广大青年志愿者增强“四个意识”,坚定“四个自信”,做到“两个维护”,推进志愿服务常态化,推动2138CC太阳集团志愿服务项目创新性发展和持续性发展,推进2022年“益苗计划”的实施,学校团委于2022年5月开展第八届以“喜迎二十大,青春志愿行”为主题的志愿服务项目大赛。现将有关事项通知如下:
一、项目征集时间
2022年5月10日至2022年5月25日
二、活动主题
喜迎二十大,青春志愿行
三、项目申报
(一)申报要求
各志愿单位需提交1-2个优秀项目。
(二)申报类型
包括文明实践、乡村振兴、生态环境保护、关爱少年儿童、为老服务、阳光助残、卫生健康、应急救援与疫情防控、社区治理与邻里守望、护河巡河与节水护水、文化传播与旅游服务、法律服务与普法宣传,其他领域等。
(三)申报条件
1.申报项目需在近两年内,连续实施时长不少于4个月。
2.项目运营团队相对稳定,实施项目的核心成员不少于3人。3.志愿服务时间及服务次数安排合理,能够满足服务对象的
切实需求。
4.申报的志愿服务项目,连续实施时长不包括因疫情期间暂停开展活动的天数。
四、活动内容
各志愿单位充分利用已有的志愿服务资源,整合有创意、品牌化、精品化的志愿服务项目,并将材料报送至校团委,校团委将根据评分细则从各单位推选的参赛项目中评选出十个优秀志愿项目,对于评选出的优秀项目将给予500元经费支持。
五、时间推进
5月上旬,各单位充分利用已有的志愿服务资源,整合有创意、品牌化、精品化的志愿服务项目。各二级团组织、学生团体必需提交1-2个优秀项目,认真填写附件《第八届志愿服务项目大赛申报表》进行申报。
5月中旬,二级团组织、学生团体向校团委上交项目申报表。
5月下旬,校团委将组织举行评估会,开展志愿服务项目大赛。
六、工作要求
理念先进:项目能够贴合志愿服务精神,富有时代精神,有良好的服务宗旨与理念,能展现志愿者良好的精神风貌。
目标明确:项目有明确针对的受益群体,有精准的目标定位及范围,服务内容能够切实满足服务对象的真实需求,把有限的资源用于最需要的人群,有效推动2138CC太阳集团及社会治理。
管理规范:项目运营团队相对稳定,核心成员不少于3人,有民主决策机制。服务内容、服务模式具有明显的志愿性。项目有计划、有总结,招募培训、注册登记、服务管理、记录认证、激励保障、宣传推广等环节规范有序。项目经费预算合理,资金管理透明。能定期开展项目评估和改进升级,形成常态化运行机制。
成效明显:服务时间、服务次数安排合理。项目实施具有一定的专业性。能够满足服务对象的切实需求,服务对象的生活状态或环境有显著改善,受到服务对象、社会群众和当地党政部门的认可。志愿者在服务过程中得到成长,能够从服务中学习新技能或者获得社会认可,体现实践育人的效果
善于创新:具有创造性思维,敢于探索创新工作模式,能够创造性地解决社会问题。善于探索满足服务对象需求的最佳方法,提高服务的效果。善于运用互联网、多媒体等科技手段增强志愿服务项目的管理水平和实施效果。对重大突发事件具有较强的应急响应能力。能根据社会时事(如:新冠肺炎疫情防控要求、时事政治),积极投身于相关的志愿服务中去。
总结反思:在每次志愿服务活动后,及时总结活动开展中的经验并通过规律性地重复开展项目,来不断完善工作流程,细化工作要求,提高管理质量,提升服务效果,扩大受益人群。
七、材料报送
请各二级团组织、学生团体于2022年5月25日17:00前提交1-2个优秀项目以压缩包文件(内存尽量小于1GB)的形式至青年志愿者行动指导中心邮箱ugzxhzyz@163.com,压缩包以(志愿服务项目大赛+志愿单位名称)命名。
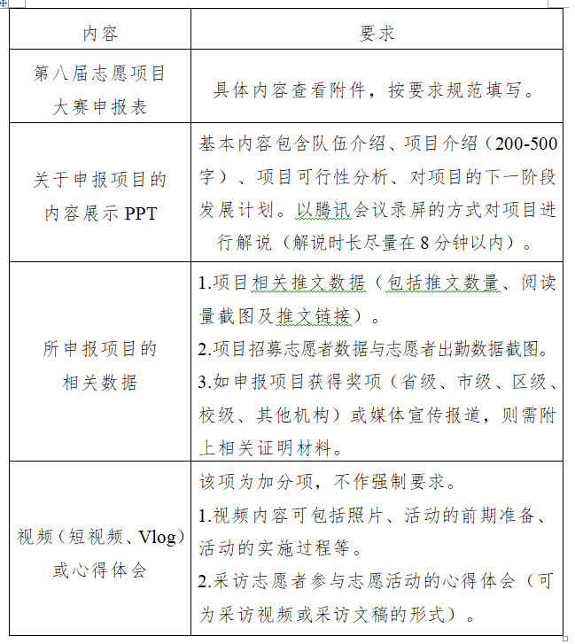
汇总材料:

附件:第八届志愿服务项目大赛申报表
共青团2138CC太阳集团委员会
2022年5月10日
(联系人:刘佳兴、黄瑜,联系电话0769-82676842)